2013年10月,時任倫敦市長 Boris Johnson (約翰遜)以香港作為訪華之旅的最終站。他坐專程由倫敦運到香港的新紅色雙層巴士,宣傳巴士環保技術。到達灣仔碼頭,約翰遜被鏡頭重重包圍,任職通訊社的攝影師張子沖在其中,拍下他揮手的一幕。「那時覺得這太普通了。只不過事後回想,原來曾經香港是一個他們會想去 sell 的 market,或者國際上會重視的地方。」張子沖是香港人,他說在賺錢的年代,政要訪港是平常事。
後來,2017、18年,中美關係惡化,張子沖發覺訪港政要和政經盛事減少,但緊隨的2019年反修例示威,又把香港帶回聚光燈下。直到近年,疫情和國安法落地後,香港趨「平靜」,影像變「悶」,張子沖更難發掘新聞,行家亦變少。他十多年前加入外媒時,全港有三四間通訊社,每間有一兩位攝影師,現在跌至一位或只請兼職;而且「外國人都走了」,他估計現時通訊社中僅剩一位外國人攝影師。
根據2020年立法會文件,有約80家海外傳媒機構在香港設有辦事處。端傳媒向政府新聞處查詢最新駐港外媒機構和記者數字,新聞處提供的新聞發布系統名單(GNMIS)顯示,現時非本地及大陸媒體有73間,至於駐港記者人數,新聞處未有提供。惟新聞處未有按機構離港而更新名單,例如早前宣布將業務移離香港的自由亞洲電台(RFA)和《紐約時報》仍在名單上。
2019年示威距離至今5年、國安法落地4年,外媒記者遭拒簽證和入境的消息時有傳出,他們成為政府新設「反駁隊」的針對目標之一,近日《華爾街日報》(WSJ)也在爭議聲中解僱記協主席鄭嘉如。在後國安法年代,外媒怎樣報導一片肅靜的香港?在外媒機構工作的記者如何爭取報導香港新聞故事?在亞洲,外媒的關注點目前移到哪裡去?端傳媒訪問了7位在外媒機構供職的香港記者、外籍記者、攝影記者和管理層編輯,另外也走訪外國記者會主席及新聞系學者,疏理近年駐港外媒的變化。

大新聞「消失」
今年六四前夕,外媒記者方妍芯準備了專題報導的故題,但被上司拒絕了。她覺得,「因為它沒 news peg(新聞題材),亦不被認為對國際讀者有吸引力。」這與政治敏感無關,而是「真的對這件事沒了興趣,自然就不想放那麼多 resource 進去。」她又想過訪問以前在中大研究六四的歷史學者何曉清,她在被拒工作簽證後遭中大解僱。但編輯覺得何和大學之間的問題「可能變成勞資糾紛」,而且「就算她不在香港,都還在研究(六四)。」
在香港本地媒體和外媒工作超過10年的她說,這幾年香港政治新聞太多,審查、打擊公民社會等方方面面都寫過,世界對香港新聞的胃口已經縮小。同時,現在是「打壓到無可打壓的」,政治轉變「瑣碎化」,記者很難再有鮮明和大規模的對港報導。
本地傳媒的新聞可每日更新,逐小記錄和積累變化,但外媒核准報導的門檻高。方妍芯說,「要不就是很嚴重的審查(新聞),要不就儲一段時間,當一個現象去寫。但如果寫現象的話,我去年寫過這現象,我今年又再寫審查這現象,這個故事很難說服你的編輯。」
她舉例,黎智英案是最國際性的國安案件之一,但隨案件審訊延長,公司也跟方妍芯說不用每日聽審,把原本不多的資源和人手放在其他報導上。她又說,案件當中的技術性細節,本地媒體如《法庭線》會跟進,但國際新聞未必會仔細探討。
「作為每天生活在這裡的人,作為一個報導這裡的新聞的記者,你知道這對社會很重要,然後世界都應該知道這些事。但是你所身處的媒體,與你的關注和重視程度未必一樣。」她說。
回到2014年雨傘運動和2019年示威發生前,方妍芯認為,香港與外國是經商貿易、金錢來往的關係,本地政治也未必是關注點。不過,香港人以激烈且前所未有的方式爭取公民權利,「而他們 stand up against 的是中國」,所以才在2019年震撼國際,將世界對香港的關注度推至新高。
「然後它(運動)失落,被壓制、被消失之後,餘下本地人生活 day-to-day 承受的壓抑和 suffering,世界未必那麼高關注。」方妍芯認為,反修例運動延伸出來最嚴重的後果,是外國制裁香港,但外國仍會承認一國兩制,「這件事對他們來說已經 settle 了。」
這五年間,世界在轉。2022年俄羅斯入侵烏克蘭,國際政治對亞洲的關注轉移到俄烏戰場,而報導戰爭需要資源。方妍芯覺得從那時起,外媒對香港的關注下跌。「香港的情況對香港是差的,但香港的情況在世界上不算太差,你很難靠『這本書被審查、那個人被怎樣』去再引起他們的注意。」

在外媒工作的香港記者施加宜記得,她在國安法後每天清晨6時檢查電話訊息,看看有沒有重要人物被捕。她數算各個拘捕行動:黎智英、支聯會前主席李卓人及前副主席鄒幸彤、民主派初選案47人等等,這些人物有知名度、是大新聞;加上《蘋果日報》和立場新聞在2021年停運,「全部都可以講到香港的自由怎樣一步步倒退。」同時,他們亦報導疫情政策、企業因而離港等。
不過2022年末後,她看到部分香港新聞的留言減少,同時國際新聞機構的關注點移至俄烏戰爭,以及中國經濟和中美外交等。後來,施加宜被上司分配中國新聞的工作,幫忙資料搜集和訪問,兼顧香港法庭的審訊進度和新聞。當香港發生 Google 下架反修例歌曲《願榮光歸香港》、或牽涉國際企業和較新鮮的政治審查事件,或是跨性別人士換證案等涉及重大公眾利益的新聞時,他們也會報導。
對記者的個人成長來說,她覺得多接觸香港以外的新聞是好事,但在人手有限下,有時中國大陸的新聞更緊急,便比香港新聞優先處理。她覺得外媒也想盡量報導香港,但世界各地不少政治動盪,譬如緬甸和在2013年爆發內戰後陷入飢荒的南蘇丹。外媒資源有限,未能事事關注。
「作為香港的記者,會覺得我們的 coverage、我們的故事是 deserve to be told。但是在資源和coverage 有限時,其實很多 region 都爭不到(版面)。」施加宜說。
香港政治新聞的題目被打回頭,方妍芯的上司希望她發掘其他領域的新聞:「經濟、金融、商業,或者關於氣候變化、科技,比如 AI。Formula 是這些 category × 香港 × 世界關心,最後等於什麼呢?其實很少的。」
過去幾年,方妍芯形容世界對香港的關注是 “exceptional”,本地人也對外媒累積了期望,希望外部關注能推動本地人權狀況和政改進展。對於她和駐港多年的記者來說,他們仍著眼本地,「但是工作環境或者採編方向不能再滿足他們寫這些了。」她形容這是一種「很貼身的困境」。
香港漸趨 「平靜」和「沉悶」?
回想2019年反修例示威,香港受到世界注目,張子沖的通訊社從各地調配人手到港幫忙。據他估計,高峰期有一二百個外國攝影師、和一百多間外國電視台來港。香港示威長期佔據國際新聞版面,張子沖覺得這與中美角力有關——香港為美資公司的亞洲重要據點,港人在世界最大國家之一的中國爭取民主,結果將牽連甚廣。
示威落幕、國安法實施後的初期,張子沖察覺香港人變敏感,不願意就政治議題受訪或上鏡。後來,新聞題材由街頭抗爭,演變成大搜捕和審訊時間以年計的法庭案件。一開始,張子沖仍會抽空到法庭外拍攝,但時間久了,外國人上司便向他反映,「不要做這麼多。」
張子沖理解上司的考量,「你一個月一次拍這些人走入去,那些是什麼人呢?又不像黃之鋒有名。對外國人來說,2019年已經過去了,2020年都過去了,現在繼續做 Court case,是不是真的有客戶有興趣要你的照片呢?不如你將資源、時間去做其他事情。」

而且法庭本來就禁止拍攝,多年來,攝影記者一直想盡方法拍攝被囚者的臉容。如黎智英、47人案等,攝影師以往會到荔枝角收柙所的後山,等待還押人士步出登上囚車,但現時懲教署已經改變上下車的位置。2024年6月,終審法院處理「818流水式集會」案,當時警方安排的傳媒拍攝區距離囚車位置約百米、與終院隔了一條馬路,在場的攝影記者表示已習以為常。
這些變化愈來愈難以影像呈現,加上距離2019年示威已有5年,張子沖認為對於要兼顧國際的外媒來說,相比緬甸和中國的自由狀況,「香港情況不是特別惡劣。」
不過,另一名在國際媒體報導香港和亞洲新聞的外籍記者 Flora,不認同外媒不再如以往關注香港。她解釋,這與疫情期間的出入境限制有關,使外國記者不能來港;而且國安法後,法庭審訊漫長,而傳媒資源有限。她相信很多媒體都有計劃如何報導黎智英案,只是礙於審訊一直膠著。她說,「新聞內容轉變,改變了報導新聞的方法,但這不代表新聞沒被報導。」
香港一直是外媒之都,雖港府近年對外媒的態度有所轉變,但 Flora 覺得港府仍然視外媒駐港為好事,希望其報導香港經濟,而有不少商業刊物在港有其他生意,例如終端服務。她說,香港政府希望機構能「順從」和可以符合「新做事方法和系統」,但對於「不有利於官方敘述的傳媒」,Flora 說,港府會有很多方法懲罰他們。
另一方面,張子沖觀察到不只是大新聞正在「消失」,香港社會上具創意、會受國際注目的活動也持續減少。由民間、經濟至政治層面,在香港舉辦的活動愈來愈少,這是外媒報導香港新聞減少的「死因」之一。
今年七八月的夏天時份,香港中環海濱放置以「世界奇觀」為題的白色充氣裝置。活動雖為今年盛事之一,但張子沖沒有去拍照,因覺得「畫面不夠有趣和漂亮」。他說外媒的審美眼光很主觀,拍前他會思考:「外國人想不想花兩三秒打開這張照片?」他覺得不會。
說起從前,「香港有很多外國人住,每逢禮拜六日會搞活動:不穿褲子坐地鐵,很無謂的活動,但是你感受到社會有點創意、有些事想做,可能是 social movement、LGBT 團體搞活動去推動一些事,或者純粹很無聊的『枕頭大戰』。」張子沖說這些題材非國際大事,但畫面有趣,也關係到在港外國人的生活,外媒會感興趣。更重要的是,這些事可以體現「香港和國際在文化上是同一水平。」

不過自國安法和疫情過後,這類活動失去蹤影。張子沖猜想,可能外國人和有創意的搞手離港、不敢再活動,或政府不批出公眾集會的申請。「香港社會變得越來越靜,越來越單一文化。」他說,「好像每個星期只有李家超、鄧炳強出去說話。」另外,他覺得香港的政治環境令國際性活動卻步,「不會再搞 WTO(世界貿易組織)的會議了」;而國際企業辦的大型商業活動減少,舉例今年 Dior 原定在港辦秋季男裝系列時裝展,最後主辦無限期押後活動。
加上全球和香港經濟疲弱,與十多年前相比,購買通訊社服務的客戶和外媒自身的資源緊拙,同時香港的新聞產量愈來愈少;如是者,外媒便不派記者駐港。張子沖從前放假,會請一位攝影師補位,但現在香港新聞少了,重要程度也不如以前,他會待有大事發生才找人幫忙。
等不到政經大事出現,張子沖近期出差多了。他在港時,轉拍一些軟性新聞,例如動漫節、宗教活動、AI 科技等新聞題目。他覺得,現在的香港有點像2014年前和2019年前的氣氛——大家去政治、低頭賺錢,軟性新聞比較多。
外媒從前也做軟性新聞,不過他說,「可能會有種落差,就是你經歷了一段大家很關心、或者(香港在)國際上很重要的時候;然後你翻轉頭,變回從前的香港,但是這個香港比那個年代的香港再悶一點,因為連國際的部分都沒有了。社會上的氣氛沒那麼活潑,人們沒那麼自由去表達他們想說的。」
外媒面前的紅線
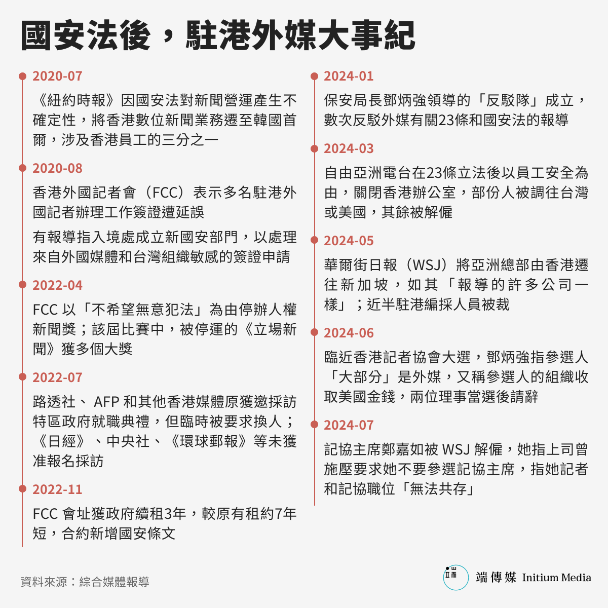
更現實的問題是,外籍記者因簽證被拒和風險原因,無法繼續駐港。同時間,港府對外媒報導和外媒記者的批評愈益頻密,一些外媒機構宣布將總部或辦公室撤離香港。
端傳媒整理公開新聞,自2020年7月國安法落地以來,至少共有4名外國記者被拒工作簽證、3名外國攝影師被拒入境。今年,無國界記者駐台北倡議專員 Aleksandra Bielakowska 遭入境處扣查6小時並即時遣返,她在去年曾入境旁聽黎智英案。此外,Flora 向端傳媒表示,得悉有外籍記者最近遭拒工作簽證,但她不願公開相關機構和記者身份。


端傳媒向入境處查詢自2019年至今,每年被拒入境和工作簽證的外媒記者人數,以及每年持工作簽證留港的外媒記者數字,獲回覆「沒有備存問題涉及的相關數字」。署方指,香港一向對專業人士來港就業實施務實開放政策,包括新聞工作。政府會就每宗個案按香港法律和入境政策處理,包括考慮旅客入境的真正目的、及是否符合一般的入境規定,從而決定是否批准入境。
自國安法以來,政府對外媒的批評也愈趨高調和嚴厲。今年1月,保安局長鄧炳強領導的「反駁隊」成立,不時批評外媒有關23條和國安法的報導。當中,自由亞洲電台(RFA)被鄧炳強和警方數次點名批評,稱其有關23條針對傳媒的報導是「抹黑」等。今年23條通過後,RFA 以員工安全為由,關閉成立28年的香港辦公室。
除 RFA 外,2020年7月,《紐約時報》指因國安法將香港數位新聞業務遷至韓國,調遷涉及三分之一香港員工。2024年,《華爾街日報》(WSJ)將亞洲總部由香港遷往新加坡,近半駐港編採人員被裁。
以往,香港政府對外媒態度開放,會透過便利簽證和商業註冊吸引外媒到港設立辦公室。1996年,Eric Wishart 從歐洲來港,出任法新社(AFP)的亞太區編輯。那是個「隨心所欲」的年代,政府跟外媒關係不俗、時任港督彭定康經常受訪。當年香港即將回歸,外媒也為此作準備:「誰會來?The Queen 會來嗎?」、「這是好事還是壞事;交還給中國後,香港會發生什麼事?」
「回歸後,沒有很戲劇性地改變。轉變是近期的。」他說。

1999至2005年,Eric Wishart 到巴黎出任總編輯;後來回到香港出任亞太區總監,並長期定居香港,現時為「標準與道德編輯」,不直接參與香港報導工作。他說,自國安法和23條以來,AFP 一直監測情況,但報導如常,記者人手沒大改動,也未見簽證問題。
雖然環境有變,但 Eric Wishart 仍覺得還沒有「obvious alternative」替代香港作亞太區總部。他說,香港本地記者質素和英語程度高;另外新加坡有反假新聞法,其他地方的設備或簽證情況也比香港惡劣,有些地區的罪惡率較高。不過,AFP 本來的網絡很廣,在很多亞洲地方都設有辦公室,若有天要離港或縮小規模也比較可行,但暫時他們並未有相關計劃。
「但我們不活在真空中(vacuum)。」他知道很多人因自身的意見被拘捕,也非常留意黎智英案、立場新聞被控煽動案,關注香港同事的情況和記協所遭遇的困境。最近,有本地媒體問他該怎樣報導香港,Eric Wishart 回答,新聞業中最重要的還是正確和追求真相。「在這環境下,最重要的是堅持作為記者的基本事。這是你最好的防衛。」

記者參選記協、FCC 的「爭議」
外媒記者在香港記者組織,如香港記者協會、香港外國記者會(FCC)等的參與,或者側面反映了外媒機構、記者自身對政治形勢的研判。
近年,記協成為高官和建制媒體針對的目標之一,官方對外媒的指責亦延伸至記協。換屆之際,記協前主席陳朗昇表示獲「有份量人士」勸喻,不會角逐連任,而本身為工會執委的鄭嘉如決定參選。鄧炳強又稱參選人「大部分」是外媒、參選人的組織收取美國金錢。兩位當選理事在選舉當天請辭,他們為 BBC 記者 Danny Vincent 和關注難民權益組織 Justice Centre Hong Kong 高級政策顧問張皓明。
一個月後,新任記協主席、時任《華爾街日報》(WSJ)記者鄭嘉如(Selina Cheng)亦被 WSJ 以「職位重組」 為由解僱。被解僱當天,她表示上司此前曾施壓要求她不要參選記協主席,指她的記者和記協職位「無法共存」,又說 WSJ 的員工不能「在香港這類地方」推動新聞自由。她說,「香港媒體面對的恐懼和不安,已影響了遠在千里之外的《華爾街日報》管理層。」

記協由澳洲記者史栢敏於1968年成立,好一段時間由外國人擔任執委,直至有華人記者推動記協本地化。今年,更多外媒記者欲參與記協執委,作為本地記者,鄭嘉如認為是因為香港新聞自由狀況轉差,波及海外傳媒,他們多了動力加入記協維護業界權利。「太平盛世或者相安無事時,大家可能去 FCC 喝酒吃飯,但是去到時勢比較困難的時候,大家會更加想出一分力。」
她認為,公眾熱切關注 WSJ 在相關情況下做出的解僱決定,與大家一直對傳統外媒機構抱有期望相關,「當它 link up 不到這種期望的時候,大家就會有很大的失望和反差。」
而鄭嘉如並非孤例——外國記者會 FCC 主席 Lee Williamson 向端傳媒表示,上年換屆選舉中,有外媒記者有意參選主席,但不獲僱主批准,「因為這被視為太過公開(public),可能太有爭議、太有風險。而且有機會影響他們的工作簽證,有代價。」
Lee Williamson 是上屆選舉的唯一候選人。當選時,他是國際時尚雜誌《尚流》(Tatler)記者,之前為大陸的生活雜誌工作,未曾涉獵政經類新聞。他知道自己的背景跟以往的 FCC 主席不同,「這也是為什麼我會被提名和當選為主席,因為我可以、也願意競選,然而其他人的僱主不允許。」
這幾年來,FCC 風波不斷。2022年4月,FCC 時任主席瑞凱德(Keith Richburg)宣布以「不希望無意犯法」為由停辦人權新聞獎;該屆比賽中,被停運的立場新聞獲多個大獎。
煞停新聞獎的決定備受批評,有會員質疑與租約有關,因身處政府物業的 FCC 當時須每7年更新租約,而租約原定在2023年1月屆滿。直到2022年11月,FCC 會址獲政府續租,但租約縮短至3年,並在合約新增國安條文。2023年5月,前特首梁振英出席 FCC 活動,再引發爭議。

Lee Williamson 說他不能為前主席說話,而他希望 FCC 是「一把強而有力的聲音去維護新聞自由。」「這是我們每日走的綱線。」他說,一面是「堅持使命、我們相信的事、原則和價值」,另一面是「確保我們明天還在,能夠堅持這些原則和價值。」
他上任之時,FCC 引入新機制,在發聲明前須先問法律意見及聯絡港府部門,Lee Williamson 說新操作是為了釋除一些會員的憂慮,又表示不是為了徵求政府允許,而是想建立對話。今年2月,FCC 舉辦以23條為題的研討會,請來行政會議召集人葉劉淑儀、港大法律學院教授楊艾文、陳朗昇作嘉賓。Lee Williamson 說,很多公民團體已解散,FCC 能做的是保持開放並繼續為相信的事發聲——而他相信那次活動是全港僅有、圍繞23條立法的公開辯論。
15年前初搬到大陸時,Lee Williamson 曾教過一年英語,「第一樣要學的,是不要談論『3 Ts』:Tibet, Taiwan, and Tiananmen Square。」他認為大陸的新聞自由環境比香港惡劣,而且持續多年,人們有先例分辨內容可否報導,紅線明確。不過,香港的政治還在改變中。踏入23條立法後的第5個月,「以外媒和本地傳媒來說,還沒見到很大型的改變,但這不代表將來沒有。所以對在港的記者來說,確定性會低點。」
大國角力重心的轉移
鄭嘉如在2022年入職 WSJ ,專責報導中國電動車行業和能源議題。過去兩年,她並未到大陸採訪,一來因為疫情,網上亦有很多資訊和活動;而且電動車公司會到香港集資,她會趁公司高層到港時與他們會面採訪。
她指,香港金融業90年代起發展迅速,國際和內地企業到香港集資上市,外國投資者會關注香港,也吸引了外媒報導香港。她提到現時仍有不少財經新聞機構駐港,原因可能是研判財經新聞的敏感度不高。

鄭嘉如認為,香港仍是報導中國大陸財經新聞的跳板,而財經、商務和地產類的新聞也需要記者在地,跟律師等打交道,取得獨家消息。不過中美脫鉤之後,香港和大陸的外資減少,而現時香港經濟下行,也可能降低對這類新聞的需求。
她離職前,WSJ 香港辦公室的記者「99%」報導中國大陸。至於香港新聞,在反修例運動期間,公司曾增加報導人手,近年的關注點轉為政治案件,港人公民權利和在港外資新聞等。後來社會沉寂,香港新聞自然減少。她指,WSJ 從前也未有大幅度報導香港,現在只是「回到本來的狀態。」
另一方面,在過去兩三年,鄭嘉如留意到有資深編輯和記者因香港疫情期間封關,搬到出入境管控較寬鬆的新加坡,所以辦公室的重心一早移到新加坡。這些新聞工作者帶同家人在新加坡落腳後,即使香港「復常」,也未必會選擇回港。
多年來,香港中文大學新聞與傳播學院教授李立峯不時應傳媒邀請受訪,他察覺到外媒對香港新聞熱度的減退:「起碼2019年的時候,(新加坡)《海峽時報》經常找我,但是後來這兩三年完全沒有了。」
以往香港得到外媒關注,李立峯認為原因之一是地理優勢——除了被派駐香港的外媒記者,報導大陸新聞的駐華記者亦會在等待簽證期間,或為了休息來港,同時報導香港。另外,「香港本身的確有事發生」,而這些事與中國和世界有關。李立峯解釋,香港位於「帝國邊陲」,既是中國一部分,但又受西方影響,是大國角力的場所。無論是雨傘運動或反修例示威,「不只是香港的事情,而是對整個中國政治可以有 implication(影響)。」
但近年香港政治「沒事發生」、經濟轉差;政治之外,在香港發生並有國際影響(international implication)的事情也變少了——他舉例,2013年斯諾登因揭發美國政府的電子監聽計劃而被通緝,逃至香港匿藏,引來外媒來港報導。
「過去兩三年,隨著格局的轉變,香港真的歸入了去中國一部份,這件事(在港發生的國際大事)弱化了很多。你反而看到現在的大國角力顯示在哪裏——很多事移到了台灣。」此消彼長,李立峯感覺到外媒對台灣的關注提高。
台灣外交部回應端傳媒查詢,指2018年底,駐台國際媒體有49家,來自14個國家,共91位記者;而截至今年7月30日,駐台國際媒體大幅上升至79家,來自20個國家,記者數目新增接近一倍,共171位。外交部指駐台外媒增加,證明台灣「保障言論及新聞自由之成就,並廣受國際社會之肯定。」
因台灣新聞漸受重視,來自香港、在外國電視台工作的記者 Eric 在兩年前被公司由香港調至台灣工作。Eric 在外媒任職約7年,曾在2019年示威跑前線,也報導國安法和有關案件。直到2021年,他的公司從香港的亞太總部安排包括 Eric 等幾個員工出差台灣,後來更直接設駐台辦公室,Eric 自此長駐台灣。此前,他公司在台沒有人手,只聘請特約記者(stringer)。他亦認識從前駐港的台灣外媒記者,現在回到台灣來。

他說,外媒對台灣關注正逐漸增加,因近年中國實力變強、對台態度強硬,《經濟學人》更直指台灣是「全球最危險的地方。」同時,香港有關國安法的報導,都是「as expected」或「cover 過了。」不過,他也察覺駐台外媒報導的離不開政治,如兩岸關係、台美關係和軍事事件等,而非本地議題,另外比較熱門的是半導體新聞。
2019年示威時,Eric 知道報導獲國際關注,便想努力記錄時代,但同時保持抽離。不料幾年後,香港在國際上的存在感又跌下來,對於這種落差,Eric 卻說,「我覺得沒有什麼辦法可以令到大家關注度一直都這麼高,所以反而是趁大家關注的時候,找機會去寫文章,多講香港。」他自己也會訂閱香港獨立媒體或記者,保持對香港新聞的關注。
做香港新聞,「每天像十八銅人打過去」
香港新聞行業的變化,對一些在其中工作的記者造成內耗。
今年,方妍芯踏入記者生涯第十多個年頭,職涯的一半時間,均是處於示威和香港劇變之中。直到現在,她認為記者的職業「高消耗,但低回報」:「我現在寫 pitch、寫故事,我次次都要十八銅人這樣打過去,對於我來說是愈來愈 consuming 的事情,reward 又愈來愈低。我可以 engage 到、真正推動到的本地議題又愈來愈少。」對於日復一日的掙扎,她感到疲憊。
她愈說愈激動,想到香港和行業狀況以及自己的身心,已經萌生轉行的念頭,「我沒有那麼大的 conviction,life goal 就是做新聞。」
方妍芯說這是大趨勢,她並不會很失落。但當走到盡頭,她會不甘心,覺得自己、自己所在的機構和行業沒付出更多努力。她想著,唯一可檢討的,「就是自己沒挖掘到更好的材料。」但新聞業流失率高,近年環境令斷層更嚴重,行家之間也有競爭,方妍芯希望有人能指導和切磋,卻找不到。
至於張子沖,他經常思考「究竟香港有沒有新聞是值得留下來做呢?」、「會不會留在香港是浪費時間呢?」他說青春有限,攝影需要體力,可能只能多做十多二十年;幾年之前,他會想在香港退休,但現在對到異地工作的機會持開放態度。

但其中仍有很多內心的矛盾,「最差的情況可能都發生了,除了打仗之外。香港還可以怎樣差呢?也會有種我想留在香港看看的掙扎,跟其他香港人一樣。」他笑道。
不過他還有東西想拍, 「做外媒,永遠都有一個問題,就是跟本地媒體比較,做的事情不會很貼地。我其實很想做一些很 human 的故事,但是我們(通訊社)的性質是不會有興趣。」他希望在困惑中繼續思考,「這麼多年來,我都想能夠平衡到這兩件事:做一些香港人關心的事情、香港在歷史上會留紀錄的事,而同一時間又可以滿足到客戶的需求。」
(為保護受訪者,張子沖、方妍芯、施加宜、Flora 均為化名。)
(端傳媒實習記者伍嘉敏、陳叻、鍾蒨宜對本文有重要貢獻。)
「打壓到無可打壓的」
仍然在外媒和香港媒體工作的記者,他們所承受的精神壓力比幾年前更隱形,若是他們因失落和安全問題加速離開新聞業,又會造成行業中的經驗斷層?令人擔心。
好文章,新闻业也算是有代表性和反应迅疾的行业了,“春江水暖, they先知”,对比刚看的讲金融业私人银行的文章,行业感受度是分前后的。
如果我無記錯的話,端傳媒開辦之初,曾講過會投放資源去報導東南亞各國的新聞。
柬埔寨、老撾、緬甸、越南、泰國、馬來西亞、汶萊、東帝汶、印尼、菲律賓……
謝謝端、謝謝記者,謝謝每一位努力爭取空間、繼續報導香港的傳媒工作者
同想知道端传媒自己对这些问题的看法。
回一下下面。沈旭暉的節目好像停在2020、2019年的時空,天天都在說美麗新香港。不是不可以說,而是這真的是天下萬物的唯一答案嗎?沈旭暉的節目是給人這種感覺。
樓上說的是對的。所以擔心端的讀者會不會越來越少,畢竟世界上的事情越來越多並不是照著讀者的口味在發生了。如果迎合讀者的口味的話,或許沈旭暉的節目更合適?日日聽佢節目應該都可以持續感到自己活係舊日香港bubble中。
很不幸,这个世界就是这么不公平,死一个欧美人引发的新闻效应远超死100个巴勒斯坦人。我不认为这是理所应当的,但很可惜,商业社会里,顾客就是上帝。如果端传媒不报道香港,不报道大中华地区,而只是天天报道加沙,报道印巴,报道俄罗斯,或者是在香港的加沙,印巴,俄罗斯人的故事,这里很多人都不会为他付费,包括我,也包括你。
偏題一下:香港故事這個terms已經被特區政府大外宣玩壞了🙈,我看到標題第一時間想到的就是大外宣的意思。
#香港故事 sorry for typo
#flea
能理解香港的處境,然而這篇文章的寫作不就說明了很多問題嗎?比如說到外界環境的變化,列舉了很多卻未提到加沙,加沙的屠殺和牽動的中東局勢顯然在2024年比烏克蘭更吸引各種關注吧?而談到外國人不在香港活動的部分,生活在香港能注意到白人文化或許在減少,但印巴(今年許多移民受困的案例)人、菲律賓人、仍然很可見,中環週末更是變成菲律賓flee market要出動大批食環企係環球大廈下低。在香港能聽到俄語的頻率也明顯變高。大家說的都對,2020年之後香港已經不可能再在中美競爭中間有獨立的一席之地了,也因為這樣關注在減少。但世界本身也在變化,如果回不到過去,但每天仍有那麼多非歐洲非美國的「國際勢力」穿過香港,香港記者還寫不寫這些新聞?或者覺得它們已經不是「香港股市」了?
//台灣是「全球是危險的地方。」同時,香港有關國安法的報導,都是「 as expected」或「cover 過了。」//
第一個引號不通順,第二個引號多了一個空格。
樓下提到外媒喜歡奇觀式新聞,這點確實不假,但是老實講,本地媒體還是內地媒體台灣媒體,大多數都是如此。除了少數付費媒體,誰還不是這樣?要不是緬甸軍政府被打得節節敗退,真沒多少媒體還在關注PDF的近況。
端本身就是一間總部移出香港的媒體,很想知道在這篇報導中詢問的這些問題,端自身會怎麼回答。
外媒太喜歡奇觀式新聞了